[目的/意义]元数据质量是数据价值实现的关键,元数据质量评价可以促进元数据质量的提升。通过对国内外元数据质量评价相关研究进行综述,为国内相关研究领域的学者提供参考。
[方法/过程]以元数据质量评价相关的文献为研究对象。首先,对元数据质量的内涵和概念进行界定和辨析;其次,从元数据质量评价模型、评价指标、评价方法和评价应用四个维度对元数据质量评价的进展进行介绍;最后,对元数据质量评价的相关研究进行总结与展望。
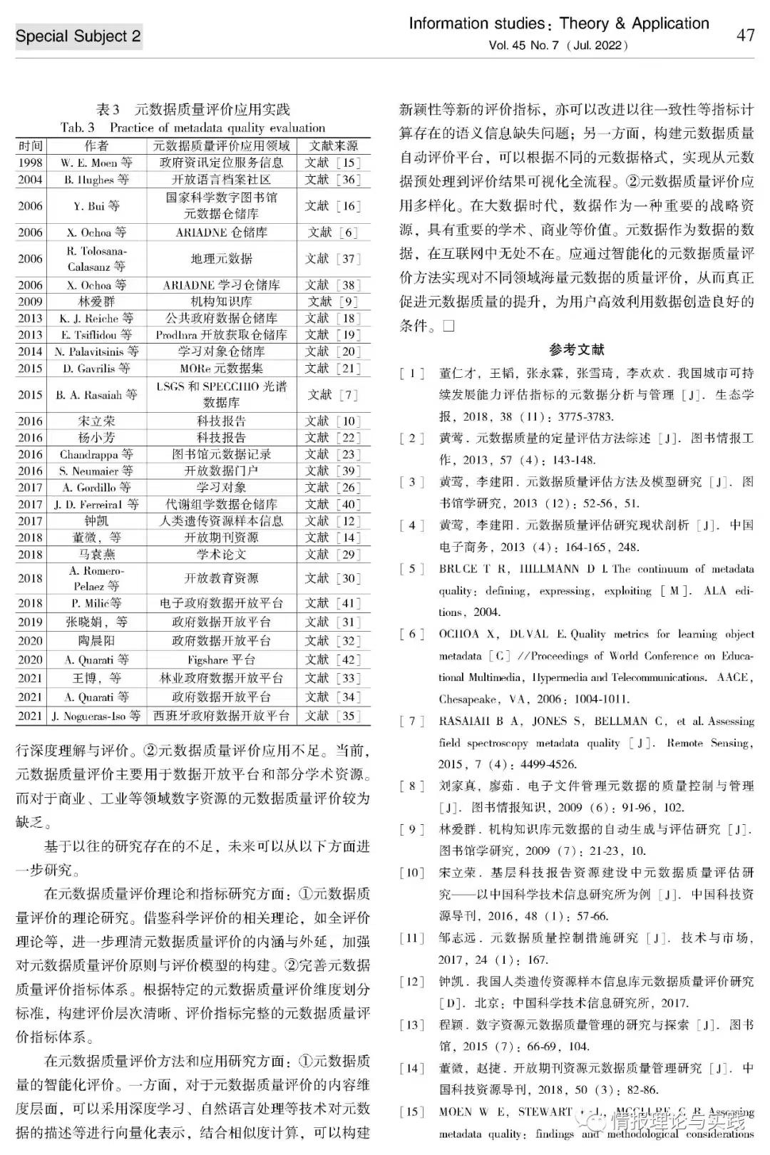
[结果/结论]元数据质量存在不同的概念界定,但是其核心都强调满足用户的需求程度;评价指标主要可以划分为元数据形式指标、元数据内容指标和元数据效用指标三个维度;采用基于评价指标计算的评价方法是当前的主流方法,主要应用于开放政府数据平台和开放科学数据仓储等的元数据质量评价。元数据质量评价指标的多元化、评价手段的智能化和评价应用的多样化将是该领域的未来研究重点。
作者:刘智锋:男,博士生。王继民(通信作者):男,教授,博士生导师。李倩:女,硕士生。







文章来源: 情报理论与实践
转载本网文章请注明出处